Submit a Circuit for a Chance to Win a $100 Gift Card

05/07/2020 09:00 to 05/23/2020 18:00

BotFactory Inc.
Long Island City, United States

We know our community is broad and colorful (like a quarterback wrapped in a rainbow), so we would love to get a glimpse of the projects you are currently working on (all the submitted designs are kept confidential). 

And if sharing your wits wasn't enough, we will randomly award a $100 Amazon Gift Card to one lucky participant.

To enter, simply fill in your name and email below then you will receive the instructions in your inbox. 

Thank you and good luck!

By clicking Register, you agree to our Terms and Conditions

Odoo text and image block
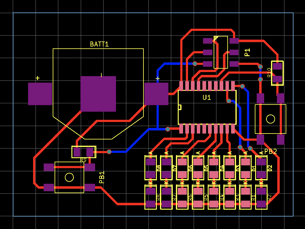
A two-layer Larson Scanner is a great way to go retro, because KITT never gets old!

Odoo text and image block
  • for the record, none of the participants sent me any files, thus we had 0 valid entries

    BotFactory Inc., George Kyriakou
    05/26/2020 21:43

Where

BotFactory Inc.
4334 32nd Place
    RM 3R2
    Long Island City, NY 11101
    United States
+13473772687
contact@botfactory.co

When

From 05/07/2020 09:00
To 05/23/2020 18:00

Organizer

BotFactory Inc.
+13473772687
contact@botfactory.co

Social Stream

Participate on X

Find out what people see and say about this event, and join the conversation.

Use this tag: #botfactoryinc